Family Island – Core Redesign
About the Game
Family Island is a casual mobile farming and adventure game where players help a modern Stone Age family rebuild life after a volcanic eruption. By farming, crafting, cooking, and exploring, players create a vibrant island life filled with hidden treasures, engaging storylines, and a relaxing pace that keeps them coming back.
My Role
As Product Design Lead, I managed a multidisciplinary team of 11 (UX, UI, concept artists, and animators) while working hands-on to design key UX/UI flows and concept art. I also shaped micro-interactions, including haptics, sounds, and character animations, and collaborated with the Market Research team to gather references and align the vision with leadership goals.
Company
The Challenge
As the game evolved, we identified key design issues that impacted player engagement:
Disconnected Game Loops
There was no clear connection between the Home Island (the core experience) and the rotating adventure islands (the events). Both shared the same energy currency, creating competition between the two rather than synergy.
Home Island Stagnation
Players focused almost entirely on adventure islands and expeditions, neglecting their Home Island due to a lack of meaningful progression.
Lack of Clear Goals
Players lacked a sense of advancement, making it harder to stay invested long term.
Our Goals
Strengthen core progression on Home Island
Create clear, interconnected loops between the core and adventure islands
Make the experience more casual-friendly & rewarding
In this case study, I’ll show how the 2025 redesign of Family Island introduced a modern progression system and a reimagined economy that revitalized the core gameplay. By connecting Home Island to adventure content through the Family House and Beavers’ Grove, we created a seamless, engaging loop that reshaped the player experience. This update helped the game maintain its spot in the US top-10 grossing casual charts and drive over $10M+ in monthly revenue, gaining strong recognition across the industry.
Phase 1: Family House – A Central Progression Anchor
Split into four narrative eras in the game: Hay, Wooden, Stone, and Modern.
We introduced the Family House - a key building on Home Island.
Upgrading the Family House unlocked:
Higher energy capacity
New avatars and storylines
Access to advanced buildings
This gave players a clear sense of purpose and progression, tying together crafting, building, and exploration.
Here’s a glimpse into the user flow and wireframes I designed during the development of the Family House feature
A walkthrough of the Family House feature, showcasing its behavior and interactions in the game
Phase 2: The Beavers’ Grove – Connecting Core & Events
To create a healthy loop between adventure islands and Home Island, we designed the Beavers’ Grove
Players collect “beaver food” while exploring adventure islands
Feeding the beavers produces unique resources for Home Island upgrades
Upgrading buildings and the Family House unlocks further rewards, driving players back into the adventure islands loop
This adorable feature bridged the gap between the core and the adventure islands, keeping both areas of the game relevant and engaging.
A gallery of beaver character design sketches (created by me and the Art team), Grove UI test, and final beavers promotional designs
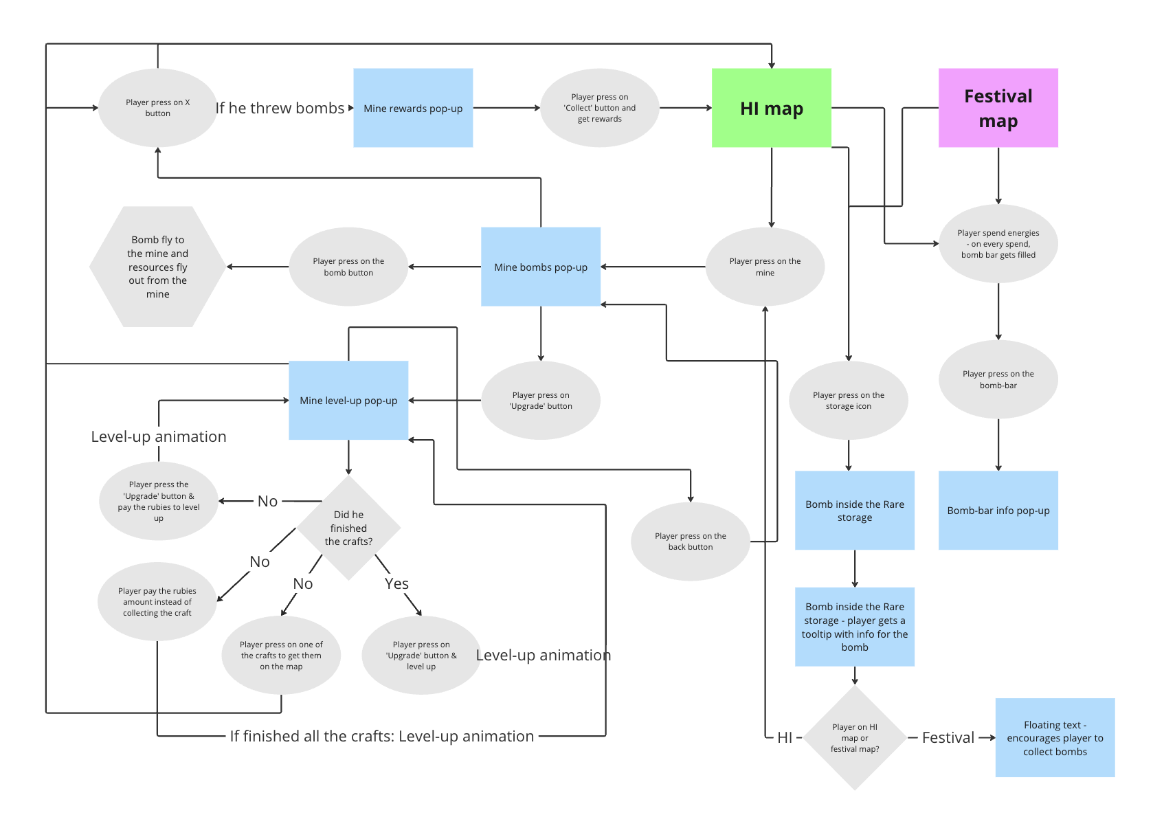
Here’s the initial user flow and wireframes for a mine concept, where players would gather resources for their Home Island before we pivoted to the Beavers’ Grove
Mine concept
Final Beavers Grove design on map
A walkthrough of the Beavers’ Grove feature, highlighting its role in connecting adventure islands to Home Island progression
FTUE, Migration & Marketing
After designing the new game flow, our next challenge was crafting a seamless FTUE (First-Time User Experience) for new players, while also creating a migration flow for existing players. The goal was to introduce the revamped systems in a way that felt intuitive, engaging, and respectful of their current progress. We focused on balancing clarity and excitement for newcomers with a smooth, non-intrusive transition for veteran players - ensuring they could enjoy the updated experience without feeling overwhelmed or disrupted. Here are some of the flows and screens we designed to onboard both audiences effectively.
Here’s a look at early FTUE screens and concept sketches we created during the process
Here are some of the marketing screens we designed to support the game redesign launch
FTUE (First-Time User Experience): Introducing the Core Loop to New Players
This video showcases the new FTUE we designed for Family Island, guiding players through the updated mechanics - including the Family House, the Beavers’ Grove, and a smoother, more rewarding progression across tiers and levels. The video is shown in fast-forward to condense the full onboarding experience.
UX/UI Enhancements
We refined the Home Island interface to improve clarity without alienating existing players. Subtle UI changes and clearer progression paths made the island more intuitive, while maintaining the familiar aesthetic players loved.
Here are some wireframes showcasing planned UX/UI improvements for key screens. These changes were ultimately not implemented due to the project’s scale
The Impact
The 2025 redesign of Family Island introduced a modern progression system and a reimagined economy that successfully revitalized the core gameplay. By connecting Home Island to adventure content through the Family House and Beavers’ Grove, we created a seamless, engaging loop that resonated with players. Public data shows the game maintained its position in the US top-10 grossing casual games, with an estimated $10M+ in monthly revenue and strong peer recognition across the industry.

